网站首页
方圆云
企业邮箱
内部登陆
English
方圆介绍
Introduction
新闻中心
News Center
证书查询
Certificate inquiry
服务网络
Service network
人才招聘
Recruitment
联系我们
Contact us
丽水山耕
认证要求变更通知
申请
标志使用
证书样本/标志样本
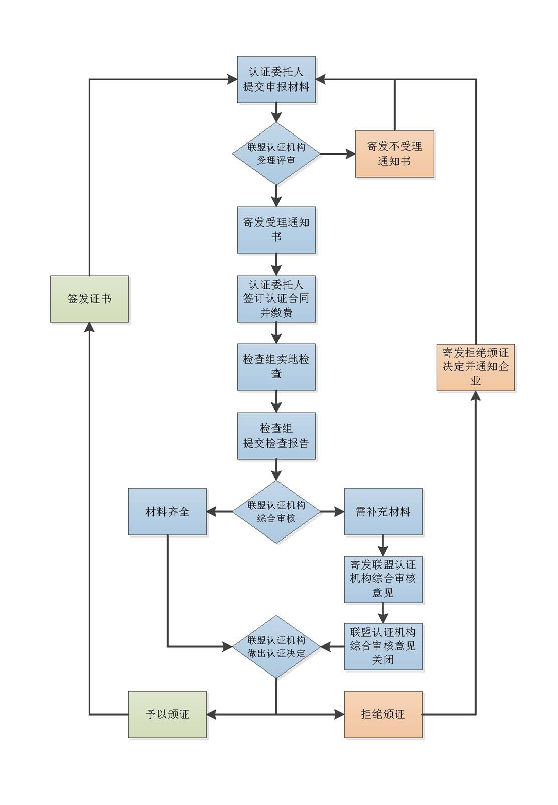
认证流程
认证规则
认证介绍
收费标准
产品认证收费公示
客户中心
在线申请
在线咨询
证书查询
客户投诉
方圆总机
:
010-88411888
申投诉专线:
010-68422203
服务网络
--分支机构--
辽宁有限公司
四川有限公司
陕西有限公司
上海有限公司
北京特检有限公司
河南有限公司
山西有限公司
安徽有限公司
福建有限公司
厦门有限公司
湖南有限公司
重庆有限公司
江西有限公司
新疆分公司
广东有限公司
山东有限公司
浙江有限公司
江苏有限公司
河北有限公司
大连有限公司
方圆正联知识产权
您现在的位置:
首页
>
产品认证
>
区域品牌产品认证
>
丽水山耕
认证流程
星空·体育_星空(中国)一站式服务官方网站
|
乐动在线注册_乐动(中国)
|
乐动注册_乐动(中国)
|
乐鱼网页版登录入口
|
乐鱼全球最大体育平台_乐鱼(中国)
|
开云app官方在线入口
|
星空平台
|
九游平台
|
星空买球_星空买球·(中国)官方网站
|